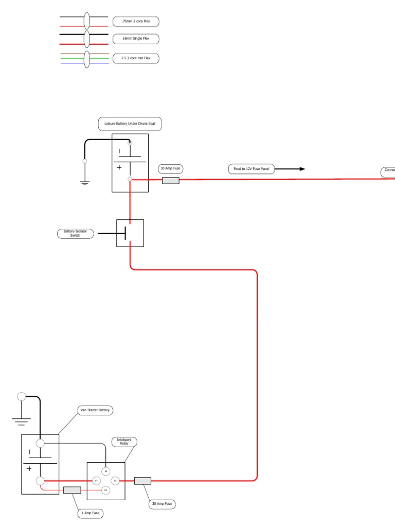
Vw T5 Electric Window Kit Wiring Diagram Motorhome Campervan Wiring
Wiring camper battery leisure t4 vw t5 van diagram trailer campervan electricial brief conversion campers kombi general interior electrics hiace

How to vw t4 door wiring removal fix and replace by ian hathaway. About free manual: vw t4 wiring diagram pdf. Wiring lights switch interior vw t5 t4 thanks. Vw t5 2003 wiring diagrams eng pdf






Комментариев нет:
Отправить комментарий